Принцип роботи і ВАХ тиристорів різних видів
Для комутації і регулювання потужного напруги використовуються тиристори, які представляють собою різновид напівпровідникових приладів. Сьогодні застосовуються різні за своєю потужністю комутатори, що забезпечують правильну роботу електромережі. Потрібно лише грамотно вибрати ВАХ (вольтамперная характеристика) тиристора, що дозволяє виключити поломки обладнання, забезпечуючи його правильне функціонування.
особливості напівпровідників
Основне призначення тиристорних ключів – це передача електроструму в прямому напрямку. У закритому стані напівпровідник затримує пряме і зворотне напруга, забезпечуючи тим самим регулювання електромережі.
Структура тиристорів включає три висновки:
Все напівпровідники мають свої вольтамперні характеристики, за якими можна судити про призначення та стан цього елемента. Потужні ключі здатні працювати при напрузі в 5000 вольт, а максимально допустима сила струму становить 5000 ампер.
Принцип роботи
Принцип роботи тиристора надзвичайно простий: його включення здійснюється за рахунок подачі на висновок потужних струмових імпульсів. Такі сигнали по відношенню до катодам повинні бути позитивними. На роботу тиристора впливає температура напівпровідника і спосіб застосування напруги і струму на використовувані в схемі ключі.
У електричного кола, де використовуються тиристори, виключається висока швидкість наростання напруги, що може привести до мимовільного включення елемента. Тому встановлюються додаткові діоди і ланцюги, які забезпечують вирівнювання напруги, попереджаючи паразитні сплески. Однією з особливостей використання ключів є наявність в ланцюзі крутизни характеристик сигналу управління, що необхідно для їх належного функціонування.

Основні різновиди
На сьогоднішній день існує кілька основних типів напівпровідників, які відрізняються своєю конструкцією, принципом комутації і рядом інших параметрів. Найбільшого поширення набули такі види тиристорів:
Оптичні ключі, призначені для управління потоками світла.- Тиристори з польовим транзистором управління.
- Інверторні напівпровідники, які характеризуються високою швидкістю комутації.
- Симетричні модифікації дозволяють замінити два підключених зустрічно-паралельно напівпровідника.
- Діодні переходять в стан провідності при перевищенні пікових показників напруги.
Параметри і ВАХ тиристорів в залежності від їх типу істотно розрізняються. Відповідно, підібравши той чи інший різновид, можна буде забезпечити правильне функціонування електроланок, спростивши схему виконання обладнання.
способи комутації
Управління роботою ключів виконується за допомогою відповідних сигналів комутації, які дозволяють відкривати і закривати входи, забезпечуючи при цьому правильну роботу електрообладнання.
Прийнято виділяти два способи комутації:
Природна комутація провідників виникає в тих випадках, коли ключ використовується зі змінним струмом. Перенаправлення відбувається при падінні електроструму до нульового значення. Такий спосіб управління приладами не отримав належного поширення, так як при його використанні складно забезпечити правильність роботи електричного кола, істотно знижуючи функціонал тиристорів.

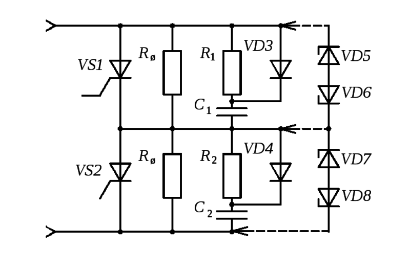
При примусової комутації необхідні додаткові конденсатори, які заздалегідь заряджаються за рахунок натискання кнопки ключа. У використовувану схему управління додатково включається LC-ланцюг, обов'язковою умовою в якій є заряджений конденсатор. Потужні коливання струму відбуваються при переході в навантажувальної ланцюга, що дозволяє здійснювати комутацію тиристорів.На сьогоднішній день саме примусове управління з напівпровідниками отримало найбільше поширення, що пояснюється його універсальністю, простотою і максимальною надійністю.
Різновиди схем примусового управління
Для управління роботою ключів можуть використовуватися різні типи примусової комутації. Найчастіше застосовують схему з коммутирующим конденсатором зі зворотним полярністю. Такий діод включається в ланцюг за допомогою додаткового допоміжного тиристора, що забезпечує формування заряду на робочий напівпровідник.
Струм конденсатора направляється назустріч току з основного ключа, що дозволяє знизити напругу в мережі, аж до падіння цього параметра до нуля. При зменшенні струму відбувається відключення тиристора, після чого такт повторюється, що дозволяє правильно управляти роботою всієї електроланцюзі і окремих її елементів зокрема.
Також можливе використання схеми примусової комутації, де підключені LC-ланцюжка. На початку комутації струм від LC-ланцюжка направляється назустріч робочій напрузі, відбувається їх швидке зрівнювання і тиристор вимикається.
З коливальної схеми електрострум протікає через ключ в напівпровідниковий діод. До тиристорам прикладається відповідну напругу, яке по модулю дорівнює показнику падіння напруги на діоді.
Використання в потужних схемах
Основне призначення тиристорів – це організація правильної роботи потужної схеми. Включивши в ланцюг напівпровідники, можна здійснювати наступні операції:
Змінювати середнє значення струму, що допомагає регулювати подачу сигналів управління.- Відключати або включати електричний ланцюг з активною і резистивної навантаженням.
Особливістю тиристорних ключів є їх властивість проводити струм тільки в одному напрямку. Тому, використовуючи їх в ланцюгах з змінним струмом, необхідно забезпечити паралельне включення. Середні показники електроструму в момент подача сигналів на тиристори можуть змінюватися, що змушує використовувати додаткові конденсатори, для правильної організації роботи ланцюга.
Фазовий спосіб управління роботи з комутацією примусового типу дозволяє регулювати навантаження зміною амплітуди напруги між фазами. Така штучна комутація виконується за допомогою спеціальних ланцюгів або установки додаткових замикаються ключів. Фазовий метод управління застосовується в зарядний пристрій, де потрібно регулювати силу струму, з урахуванням рівня накопиченої енергії акумулятором.
Широтно-імпульсну технологію управління часто називають шим-модуляцією струму. При відкритті тиристора подається сигнал управління. В перехідній фазі напруга стає нульовим, що є сигналом до закриття ключа. Струмова крива при використанні фазового управління буде не синусоїдальної, а цілковито залежить від форми сигналів напруги харчування. Широтно-імпульсна управління має складну схему реалізації, тому такий спосіб комутації застосовується в промисловому обладнанні і потужніших блоків живлення.

Правильне підключення і захист
Силові тиристори критичні до показників швидкості наростання струму. Значення електроструму при протіканні його назад через ключ може падати до нуля, що призводить до перенапруження напівпровідників. Для захисту ключів використовуються додаткові діоди і різноманітні схеми, що дозволяють захистити прилади в динамічних режимах.
Застосування такої схеми дозволяє паралельно включати в роботу ключі, що запобігає падінню до нуля зворотного струму і перенапруги напівпровідників. На сьогоднішній день є безліч варіантів схематичних модифікацій ланцюгів, які використовуються в залежності від параметрів роботи тиристорів в різних умовах і режимах.