Меню Закрити

Мікросхема TL431 схема включення, сфера використання і аналог мікросхеми

Мікросхема TL431: схема включення і аналог мікросхеми

Стабілізатор інтегральний TL431, як правило, використовується в блоках харчування. Але для нього ще можна підібрати чимало сфер використання. Деякі з даних схем опишемо в цій статті, а також розповімо про корисні і простих пристроях, виконаних за допомогою мікросхеми TL431. Але в даному випадку не треба лякатися терміну «мікросхема», у неї тільки три виходи, і зовні вона схожа з простим малопотужним транзистором TO90.

Що таке мікросхема TL431?

Вже так склалося, що все електронщики знають магічні цифри TL431, аналог 494. Що це таке?

Підприємство «Texas Instrument» знаходилося біля витоків розробки напівпровідників. Вони завжди були на перших місцях у виробництві електронних компонентів, постійно утримуючись в першій десятці світових лідерів. Перша інтегральна схема була розроблена ще в 1958 р працівником цієї фірми Джеком Кілбі.

Сьогодні фірма TI виробляє великий асортимент мікросхем, їх назва починається з букв SN і TL. Це відповідно логічні та аналогові мікросхеми, що назавжди увійшли в історію підприємства TI, і до сих пір мають широке використання.

У числі фаворитів у переліку «магічних» мікросхем потрібно, скоріш за все, інтегральний стабілізатор TL431. У 3-х вихідному корпусі даної мікросхеми встановлено 10 транзисторів, а функція, що виконується їй, ідентична з простим стабілітроном (діод Зеннера).

Але завдяки цьому ускладнення, мікросхема має підвищену крутизну характеристик і більш високу термостабільність. Основна ж її особливість полягає в тому, що за допомогою зовнішнього роздільник напруга стабілізації можна змінювати струм в діапазоні 2,6 … 32 Вольт. У сучасних TL431 аналог нижнього порога має 1,25 Вольт.

TL431 аналог розробив інженер Барні Холанд, коли він займався копіюванням схеми стабілізатора іншої фірми. В нашій б країні сказали здирання, а не копіювання. І Холанд запозичив з початкової схеми джерело опорного напруги, і вже на цій основі розробив окрему стабілізаторние мікросхему. Спочатку вона мала назву TL430, а після певних доопрацювань стану називатися TL431.

З того часу минуло багато часу, але немає сьогодні жодного блоку живлення для комп'ютера, де б вона не була встановлена. Схема також знайшла застосування майже у всіх імпульсних немічних джерелах живлення. Один з цих джерел сьогодні є в будь-якому будинку – це зарядка для мобільних телефонів. Цьому довгожительства можна лише позаздрити.

Також Холанд була розроблена не менш відома і до сьогоднішнього дня затребувана схема TL494. це двочастотної ШІМ – контролер, На основі якого виготовлено безліч видів джерел живлення. Тому цифра 494 також по праву є до «магічною». Але перейдемо до розгляду різних виробів на основі TL431.

Сигналізатори і індикатори

Схеми TL431 аналог може використовуватися не тільки по своєму безпосередньому призначенню як стабілітронів в блоках харчування. На основі цієї мікросхеми можливе створення різних звукових сигналізаторів і індикаторів освітлення. За допомогою цих пристроїв можна перевіряти безліч різних параметрів.

Для початку, це звичайне напруга електрики. Якщо ж якусь фізичну величину за допомогою датчиків уявити як напруги, то можна створити обладнання, яке контролює, наприклад:

  • вологість і температуру;
  • рівень води в баку;
  • тиск газу або рідини;
  • освітленість.

Сигналізатор критичного струму

Принцип роботи цього сигналізатор заснований на тому, що під час напруги на електроді управління стабилитрона DA1 (вихід 1) менше 2,6 Вольт стабілітрон закритий, крізь нього проходить тільки невисокий струм, зазвичай не більше 0.20 … 0.30 мА. Але цього струму вистачає для слабкого світіння діода HL1. Щоб такого явища не відбувалося, можна паралельно діоду під'єднати резистор опором приблизно 1 … 2 КОм.

Якщо напруга на електроді управління більш 2,6 Вольт, то стабілітрон відкриється і загориться діод HL1. Необхідну обмеження напруги через стабілітрон DA1 і діод HL1 створює R3. Найбільший струм стабілітрона має 100 мА, при цьому такий же параметр у діода HL1 тільки 22 мА. Саме з цієї умови і можна обчислити опір резистора R3. Більш точніше опір розраховується за нижче приведеній формулі.

R3 = (Uпит – Uhl – Uda) / Ihl, де:

  • Uda – ток на відкритій мікросхемі (як правило, 2 Вольт);
  • Uhl – безпосереднє падіння струму на діоді;
  • Uпит – ток харчування;
  • Ihl – напруга діода (знаходиться в діапазоні 4 … 12 мА).

Також потрібно пам'ятати про те, що найбільше напруження для TL431 тільки 36 Вольт. Даний параметр не можна перевищувати.

Рівень включення сигналізатора

Струм на електроді управління, коли включається діод HL1 (Uз) задається роздільником R1, R2. Характеристики роздільник визначаються за формулою:

R2 = 2.5хR1 / (Uз – 2.5)

Для максимально точного підстроювання порога включення можна замість резистора R2 поставити підлаштування, з показником рази в 1,5 вище, ніж вийшло з розрахунку. Потім, коли настоянка зроблена, його можна поміняти на постійний резистор, його опір має дорівнювати опору встановленої частини підлаштування.

Як TL431 перевірити схему включення? Щоб проконтролювати кілька рівнів струму буде необхідно 3 цих сигналізатора, кожен з них налаштовується на певну напругу. Таким способом можна зробити цілу лінійку шкали і індикаторів.

Для електроживлення ланцюга індикації, яка складається з резистора R3 і діода HL1, можна використовувати окремий навіть нестабілізований джерело живлення. В даному випадку контрольований струм подається на верхній за схемою вихід резистора R1, який потрібно від'єднати від резистора R3. При цьому підключенні контрольований струм може бути в діапазоні від 3-х, до десятків вольт.

Відмінність даної схеми від попередньої полягає в тому, що діод приєднаний по-іншому. Це підключення називається інверсним, так як діод включається в лише разі, якщо схема закрита. У разі, коли контрольований струм перевищує поріг заданий роздільником R1, R2 схема відкрита, і струм проходить через резистор R3 і виходи 3 – 2 мікросхеми.

На схемі в даному випадку відбувається падіння напруги до 2 Вольт, якого не вистачає для включення світлодіода. Щоб діод гарантовано не включився, послідовно з ним встановлюють два діода.

Якщо контрольований струм буде менше заданого роздільником R1, R2 схема закриється, ток на її виведення буде значно більше 2 Вольт, тому діод HL1 включиться.

Якщо потрібно проконтролювати лише зміна струму, то індикатор можна зробити за схемою.

В даному індикаторі використаний 2-хцветний діод HL1. Якщо контрольований струм перевищує задане значення, включається червоний діод, а якщо струм нижче, то зелений. У разі якщо напруга розташоване поблизу цього порога, погашені обидва світлодіода, тому що передавальне положення стабилитрона має деяку крутизну.

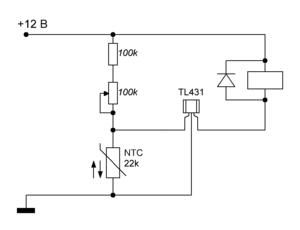
Якщо потрібно відстежити зміну якоїсь фізичної величини, то R2 замінюють датчиком, який змінює опір під впливом навколишнього середовища.

Умовно на схемі знаходиться одночасно кілька датчиків. Якщо це фототранзистор, то буде фотореле. Поки світла достатньо, фототранзистор відкритий, і опір у нього невелике. Тому струм на керуючому виході DA1 нижче порогового, В результаті цього діод не світить.

У міру зменшення світла опір фототранзистор підвищується, це призводить до збільшення напруги на керуючому виході DA1. Якщо дане напруга буде більше порогового (2,5 Вольт), то стабілітрон відкривається і спалахує діод.

Якщо підключити терморезистор, замість фототранзистор, до входу мікросхеми, наприклад, серії ММТ, то вийде індикатор температури: при зменшенні температури діод буде включатися.

Поріг спрацьовування в будь-якому випадку задається за допомогою резистора R1.

Крім описаних світлових індикаторів, на базі TL431 аналога можна зробити і звуковий індикатор. Для контролю води, наприклад, у ванні, до схеми під'єднується датчик з двох пластин нержавіючої сталі, які знаходяться на відстані пари міліметрів між собою.

Якщо вода дійде до датчика, то його опір знижується, а мікросхема за допомогою R1, R2 увійде в лінійний режим. Так, виникає автогенерація на резонансній частоті НА1, В цьому випадку відбудеться звуковий сигнал.

Підводячи підсумок, хотілося б сказати, що все-таки основна сфера використання мікросхеми TL434, звичайно ж, блоки живлення. Але, як можна переконатися, можливості мікросхеми тільки цією функцією абсолютно не обмежені, і можна зібрати безліч пристроїв.