Меню Закрити

Як вибрати хороший домашній підсилювач для антени телевізора особливості та види кімнатних

Як вибрати хороший підсилювач для антени телевізора

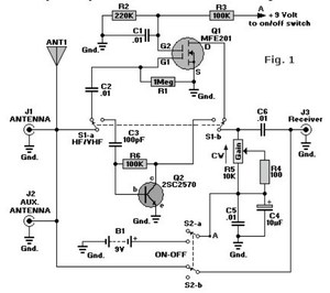
Багато хто, напевно, чули про активні домашні антени для телевізора, але не знають, в чому їх відмінність від пасивних? А відмінність у тому, що всередині розташований підсилювач, якому необхідно електроживлення від адаптера на 9 або 12 Вольт. Існують і інші стандарти напруги, але сенс не в тому. Перший каскад посилення потрібно встановити максимально близько до точки прийому, і це значно збільшує чутливість. Спотворення в фідері (дроті на 75 Ом) в даному випадку майже не вплинуть на якість.

Для підсилювача підбирається спеціальна основна база з малошумливих мікросхем і транзисторів, але виготовляти це своїми руками зараз зовсім не обов'язково. Китайці вже все давним-давно виготовили за нас. Телевізійна антена з підсилювачем не сильно дорого коштує, щоб раз і на довгий час обійти її увагою.

Загальні поради щодо вибору антени з підсилювачем

Не забувайте, що сумарний коефіцієнт посилення активної антени складається з декількох частин:

  • Коефіціент посилення, Який досягнутий за допомогою формування головної пелюстки діаграми спрямованості.
  • коефіцієнт перетворення підсилювача.

З останнім пунктом, напевно, все гранично ясно, а от щодо першого потрібно поговорити більш детально. Для початку, даний компонент взагалі може дорівнювати нулю. Це в разі коли антена у вас всенаправленная. Вони не часто, але також обладнуються підсилювачем. У чому переваги і недоліки?

  • Має прийом з усіх боків, А відповідно, немає необхідності морочитися з націлюванням телевізійної антени. Але при цьому ми і перешкоди отримуємо по повній програмі, і вони також посилюються і переходять на екран.
  • Спрямована антена має кращий коефіцієнт посилення, Відсіває зайві перешкоди, і при цьому її важче навести на ціль. Якщо напрямок подачі променя змінилося, то трансляції не буде вловлювати.
  • Чи зможе приймати одночасно декілька телевізійних вишок… Це так, а ще все спотворені промені, через це зображення почне двоїтися. Схожий ознака є при переусіленіі сигналу. Що конкретно сталося в нашому випадку, дізнатися важко.

Увага! Що означає діаграма спрямованості? Антена найкраще приймає з одного або двох напрямків. Це створюється – і спеціально – специфікою її конструкції.

наочним прикладом антени з декількома пелюстками вважається рамкова. Головне встановити її перпендикулярно джерелу передачі, а який саме стороною, це вже без різниці.

прикладом односпрямованої антени є логоперіодічеськие і хвильової каналл. Все, напевно, бачили цю конструкцію на даху. Це горизонтальний штир великого розміру, усіяний поздовжніми перекладинами, як щогла реями.

діаграма спрямованості

Тепер розглянемо форму. Діаграмою спрямованості називається залежність рівня отримання сигналу від азимута. Як правило, вона виглядає в формі параболи, але перевернута.

Виходить досить вузький і такий високий імпульс в області нульового азимута. По краях від нього знаходяться імпульси різної ширини і форми, Які ще також називаються бічними пелюстками і в корисному отриманні сигналу найчастіше не беруть участь. В ідеалі їх абсолютно не повинно знаходитися.

Найкращою в даному плані вважається параболічна антена (тарілка). А співвідношення між висотою основної пелюстки і початкового бокового визначається в відносних величинах децибелів. Показник так і називається – рівень початкового бічної пелюстки. Чим вище його від'ємне значення, тим набагато краще.

Ширина головної пелюстки діаграми спрямованості вказується в градусах щодо 0,707 від максимуму, якщо міряється напруженість поля. При цьому площа всієї фігури постійно дорівнює тому рівному колу, Який вважається показником всенаправленной антени. Це, виходить, за законом збереження енергії. В результаті чим вище знаходиться пелюстка (і підсилює коефіцієнт), тим він і вже, і тим важче буде зловити сигнал. Яскравий приклад супутникова антена з її 38 децибелами. Як важко їй зловити точку в небі. Тут навіть спеціальні пристрої розроблені, які оцінюють рівень сигналу від будь-якого апарату в космосі. І коштують досить дорого!

Всеспрямована кімнатна телевізійна антена

З всенаправленной антеною набагато легше, про що ми вже й розповіли, а хвильовий канал буде чимось усередненим. Його хоча б приблизно необхідно направити в сторону отримання сигналу телевізора. Яка кімнатна антена краще підходить, де головний пелюстка широкий або вузький?

Ми вже практично відповіли на дане питання. Коли точка прийому знаходиться далеко, то потрібно спрямована антена з підвищеним коефіцієнтом посилення. відмінно, якщо ця антена буде активна, Це збільшує шанси зловити сигнал. А точно навести її буде важче. Обрана кімнатна антена для телевізора з підсилювачем дасть можливість зловити за сотні кілометрів слабке телемовлення. Ентузіасти навіть намагалися зробити прийом з Далекого Сходу і Південної Африки.

Так, ось що ще потрібно сказати. Ходять різні чутки, про кімнатні ртутні антени. Це абсолютна нісенітниця, або матеріал, який всередині знаходиться, зовсім не є ртуттю.

Просто СВЧ випромінювання проходить лише по поверхні. Тому немає сенсу заливати даний рідкий метал, так як його провідність, чесно кажучи, так собі, в великі колби і виготовляти з цього пристосування для отримання сигналу. При цьому пари ртуті токсичні, Можна реально отримати сильне отруєння або зловити замість телебачення щось інше, що потім і словами буде складно описати.

Зрештою, можна придбати бездротової підсилювач для антени телевізора окремо, але, як правило, набагато краще купувати все разом. Але в першому варіанті ми маємо можливість сконструювати необхідне пристосування самостійно. Зібрати ж підсилювач своїми руками досить важче. А потім його ще й необхідно налаштувати!

Виробники телевізійних антен з підсилювачем

Активні антени виготовляються багатьма компаніями. З вітчизняних на слуху Дельта. Ми б не стали стверджувати, що це хороша чи погана компанія. Це лише одна з гілок російського виробництва, якість якої на цілком нормальному рівні. Ми вже описували, як правильно підібрати телевізійну антену, Коротко нагадаємо, що вона повинна бути націлена чітко на вашу вежу:

  • коли це радіо, то повинна бути маркування ФМ або УКХ (іноді КВ або СВ);
  • коли це цифрове телемовлення, то необхідна антена ДМВ з прийомом більше 480 МГц;
  • усехвильові антени, як правило, трохи більш складні, у кімнатних антен знаходиться і кілька вусів-вібраторів, і рамка, вуличні антени теж вразять оригінальною формою.

  • Активна всеволновая антена Дельта До 331 А має різний підсилювальний коефіцієнт за діапазонами. Для КВ це 6 децибел, для УКХ – 13-14 децибел, для дециметровому частоти – 21-24 децибел. Таким чином, найкращий прийом відбувається на цифровому телебаченні і регіональних, а також комерційних телеканалах. Щоб покрити такий величезний діапазон для МВ і ДМВ використовуються окремі бездротові підсилювачі. Це дає можливість отримати найбільш кращу якість. Сумарний коефіцієнт посилення, скоріш за все, значно залежить від спрямованих характеристик антени по діапазонах. На метрової частоті вони менше. Також важливо, для прийому радіо, антени необхідно встановити набік, але в цьому випадку пропаде телевізійне мовлення. Просто у них різна поляризація. За замовчуванням така телевізійна антена радіосигнал не приймає. Природно, пристрій живиться використання стандартного дроти з опором хвиль в 75 Ом.
  • Активна телевізійна антена Дельта До 331 А.03 навіть в каталозі не називається активною. Хоч її функції явно краще, ніж у попередньої. Така логоперіодична антена і коштує близько 1000 руб. Попередній продукт відносилося до такого ж класу, але вид вібраторів був схожий хвильової канал. А у даній моделі вони в формі трикутників, що знаходяться в своєму заданому порядку. Для діапазону МВ встановлено телескопічні «вусики». Ці два види бездротових антен відносяться до кімнатних моделям. Це означає, що якщо поставити їх на даху, то апарат вийде з ладу через руйнування зовнішніми умовами і невірних умов експлуатації електричних нутрощів допустимим. Основна перевага в даному випадку полягає в тому, що «вусики» орієнтується незалежно від вібраторів, а відповідно, можна отримувати мовлення з двох напрямків, або лише з однієї вишки. Це вже як вам більше подобається. Крім цього, вібратори логоперіодічеськие антени можна відрегулювати по куту місця (встановити вниз або вгору). Це створено, щоб створити прийом в складних умовах міста, коли сигнал може йти з різного спрямування.
  • Зовнішня телевізійна антена Н 3311 А виготовлена ​​з логоперіодічеськие схемою, але вусики для частот МВ у неї зафіксовані намертво. І це цілком логічно. На щоглі пристрій почне сильно розгойдуватися вітром, тому не можна, щоб телемовлення збивалося. Зазначено, що це комбінований пристрій з двох, симетричного вібратора і логоперіодічеськие схеми, але ми схильні думати, що це досить простий опис. Ми б сказали, що знаходяться по усу на КВ і УКВ, і пара логоперіодіческіх пристроїв для ДМВ, що йдуть на двох паралельних між собою траверсах.

Підводячи підсумок

Виробники домашніх антен для телевізорів сильно стараються. Зокрема, включають прийом радіомовлення, але незабаром воно все одно піде на мультиплекс. Тому купувати антени без прийому ДМВ на сьогоднішній день вже немодно. Однак радіомовлення в цифровому форматі обіцяється на частотах КВ і СВ, подивимося, що буде після.

Виробники антенних підсилювачів, як правило, ті ж самі. Зокрема, є на ринку і Дельта. Переваги окремого придбання ми вже розглядали вище. При цьому може виникнути така ситуація, коли сигнал МВ не треба буде посилювати, так як він ставиться до місцевого телемовлення, а ДМВ отримуєте здалеку. В даному випадку широкосмугове пристрій не буде потрібно, але, можливо, буде потрібна пара трійників, щоб виконати розв'язку.