Навіщо потрібен датчик Холла, в яких пристроях він стоїть
Датчики, інша назва сенсори, служать для реєстрування зміни різних фізичних величин і передачі отриманої інформації обробляють пристроїв. Якщо до провідника підвести постійний заряд і помістити його в магнітне поле, то виникне різниця потенціалів. Цей ефект був виявлений в 1897 році вченим Едвіном Холом. Грунтуючись, на цьому ефекті був створений датчик, названий на честь винахідника датчиком Холла.
Принцип роботи приладу
Це пристрій, що реєструє напруженість магнітного потоку. Фактично це сенсор наявності магнітного поля. Датчики випускаються як цифрового, так і аналогового типу. Перший тип заснований на вимірюванні індукції поля і формування відповідного напруги, а другий тип реагує на зміну полярності магнітного потоку.
Принцип дії датчика Холла побудований на гальваномагнітними явище. Це явище являє собою результат взаємодії магнітного поля з напівпровідником, який підключений до електричної енергії, і при цьому змінюються його електричні властивості. Ефект Холла проявляється, якщо в напівпровіднику, розташованому в магнітному потоці, при протіканні по ньому струму утворюється поперечне напруга. При цьому напрямок заряду перпендикулярно вектору напрямку поля. Що виникає явище пояснюється тим, що на рухливі електрони або дірки в магнітному потоці впливає сила Лоренца, яка веде до їх відхилення.
У простому прикладі ефект Холла представляється в наступному вигляді. У напівпровіднику під впливом сили Лоренца носії заряду переміщаються в різні боки, що відповідають своєму знаку. На одній стороні напівпровідника скупчуються електрони, негативний заряд, а на інший звідки перемістилися електрони – позитивний заряд. Між цими сторонами через різницю зарядів утворюється електричний потік, який перешкоджає переміщенню зарядів під впливом сили Лоренца. Коли настає момент рівності сил Лоренца і магнітного поля, напівпровідник переходить в стан рівноваги.
За своїм виглядом датчики можуть випускатися з різними числом контактних висновків і бувають:
Так як рівень сигналу на виходах сенсора низький, до його виходів підключається операційний підсилювач. При додаванні тригера виходить простий пристрій, що спрацьовує при певному значенні магнітного поля і виду провідності. У цифровій електроніці датчики, доповнюються логічними елементами, розділяються на три групи:
Уніполярні. Прилад реєструє тільки зміна однієї величини носіїв заряду, доречний або електронної провідності.- Біполярні. Сенсор реагує на обидва види носіїв заряду, але виконує по відношенню до них протилежні дії. Наприклад, при реєстрації електронної провідності підключений до нього прилад починає працювати, а при реєстрації доречний провідності відключається.
- Однополярні. Реєструють просто поява провідності і не залежать від її типу.
Датчик, який використовує три висновки, в своєму корпусі містить транзистор з відкритим колектором, так як струм приладу малий з ним застосовується в парі підсилювач сигналу.
Застосування ефекту Холла
Існує лінійна залежність між виникає різницею потенціалів і магнітної індукції, що приводить до її появи. На цьому і побудовані пристрої з датчиком Холла, що вимірюють магнітну індукцію.
Прилади, що використовують в роботі перетворювачі Холла, застосовуються для проведення всіляких вимірів. Використовуючи явище, при якому магнітне поле з'являється під впливом електричного струму, індукція магнітної сили співвідноситься з ним, і створюються з використанням безконтактної технології вимірювачі сили струму.Такий прилад вигідний при обчисленні величин великих постійних струмів в проводах, які при вимірюванні звичайним амперметром довелося б розривати. Крім цього, широке застосування отримали прилади з сенсорами Холла для вимірювання електричної потужності, фіксування лінійних і кутових переміщень, щільності носіїв заряду в напівпровіднику.
Головним параметром приладу, побудованим на ефекті Холла, є магнітна чутливість. Вона характеризується співвідношенням з'являється напруги до значення магнітної індукції, тобто напругою, при індукції рівним одиниці.
Особливе застосування сенсори отримали в електродвигунах. У них датчики розташовують таким чином, що встановлюючи на статорі, відстежують положення ротора. Встановивши магніт постійного поля, виходить лічильник оборотів. Величина магнітного поля, що забезпечує спрацьовування датчика, знаходиться в межах 150 Гаусів.
Використання в автомобілях
У машині датчик застосовується в системі запалювання. Без його участі правильна робота двигуна в автомобілі неможлива. Розташовується він на трамблере і визначає момент появи іскри, замінюючи собою контактор. Тут може використовуватися як біполярний, так і уніполярний вид сенсора.
Проводячи вимірювання кількості виникаючих імпульсів, сенсор повідомляє блоку електроніки інформацію про необхідність створення іскри. До складу приладу входять: постійний магніт, металевий екран з отворами, напівпровідникова пластина. Схема роботи грунтується на тому, що через влаштовані отвори в напівпровідник проникає магнітний потік, в результаті чого з'являється різниця потенціалів. Коли прорізи закриті екраном, потік не проходить, і напруга не виникає. Таки чином, відкриваючи й закриваючи прорізи екраном, створюється імпульсний сигнал на виході пристрою.
Датчик містить три висновки, згідно з його терморегулятори зліва направо:
- перший підключається до корпусу автомобіля;
- на другий підводиться напруга рівне шести вольтам;
- третій використовується як інформаційний.
Крім цього, датчик використовується для контролю струмового перевантаження. При появі перевантаження відбувається нагрів сенсора і спрацьовування температурного захисту.

Через порушення, що виникають в роботі сенсора, виникають різні несправності, що позначається на запуск двигуна, появи ривків при роботі, або просто його зупинки. Перевірити працездатність датчика в автомобілі найпростіше обертанням колінчастого і розподільного вала. При нормальній роботі світлодіод, розташований на контрольній панелі, повинен блимати.
При відсутності бортового світлодіода можливо виконати пристосування самостійно. Для цього знадобиться резистор на один килоом, світлодіод і дроти. Резистор послідовно з'єднується з світлодіодом, і від конструкції робляться відводи на проводах. Трамблер відключається і проводиться підключення проводів від світлодіода і резистора, після чого провертається розподільний вал. В результаті світлодіод повинен моргнути.
Для отримання точних результатів краще провести перевірку датчика холу мультиметром. Буде потрібно будь-тестер з можливістю вимірювання напруги. При робочому датчику напруга на його висновках складе до 11 вольт. Спочатку вимірюється присутність необхідних напруг на контактній колодці трамблера. Зазвичай присутні три напруги, рівні 12 вольт, і на одному контакті напруга повинна бути відсутнім.
Чи включається запалювання. Позитивний щуп встановлюється на вихід клеми датчика, а мінусовій на провід з нульовим значенням напруги. Величина напруги становить близько 11 вольт. При провороте клонували напруга повинна змінюватися, при цьому найбільше значення не повинно опускатися нижче дев'яти вольт, а найменше бути не більше 0,5 В.
Перетворювач Холла в смартфоні
Маючи невеликі розміри, сенсори Холла знайшли своє застосування і в електронних гаджетах. Використовуючи його властивості в смартфонах, поліпшується позиціонування, швидше відбувається запуск GPS пошуку, збільшується термін служби в автономному режимі. Застосовуючи здатність сенсора реагувати на магнітне поле, перетворювач використовується також в телефонах виду «розкладачка» і ноутбуках. Місцезнаходження датчик займає на лицьовій стороні пристрою, що збільшує його реакцію на зміну магнітного поля.
Через присутність датчика відбувається автоматичне включення екрану ноутбука при його відкритті або вимикання при закритті. Також і з телефоном – «розкладачкою». У смартфонах така функція реалізується із застосуванням чохла книжки. Датчик реєструє величину магнітного поля, що виходить від мініатюрного магніту, вмонтованого в середину чохла. При відкритті чохла, сила дії магнітного потоку слабшає, і пристрій включає підсвічування екрану.
Важливо відзначити, що використання магніту не робить ніякого негативного впливу на гаджет, а сам датчик Холла в принципі роботи застосовує реєстрацію магнітного потоку. Він реєструє силу магнітного поля, а не порівнює його напруженість. Перетворювач Холла в мобільних пристроях також має наступний функції:
- допомагає в орієнтування по горизонту землі;
- забезпечує роботу компаса пристрою;
- включає і відключає екран при спільному використанні з магнітом.
Орієнтування екрану – це функція, яка використовується в будь-якому сучасному телефоні. При різному становищі гаджета в просторі зображення на екрані завжди буде правильним, а не перевернутим. Таку функцію можна і відключити, для цього в налаштуваннях смартфона вибирається послідовно: настройки, екран блокування, розширені можливості, режим смарта. Якщо в налаштуваннях пункту немає, доведеться випаять перетворювач зі схеми.
Крім цього, спеціальна мікросхема, отримуючи сигнал від перетворювача Холла, призводить до корекції зображення. Це проявляється при фотографуванні або при зміні часу доби. Беручи участь в роботі GPS навігації, пристрій допомагає збільшити точність позиціонування.
Щоб знати, як перевірити датчик Холла в телефоні, особливих умінь не знадобиться. Для цього потрібно піднести будь-який магніт до корпусу або екрану пристрою. При його працездатності очиститься екран, якщо магніт прибрати – загориться.
Пристрій в побутовій техніці
Дуже часто в побутовій техніці, що використовує мотор (наприклад, пральна машинка) для підрахунку кількості оборотів варто сенсор Холла. Він має вигляд кільця з двома проводами і кріпиться до ротора електродвигуна. Його робота влаштована таким чином: за рахунок обертання валу на сенсор надходить напруга, сила якого залежить від швидкості обертання ротора. Чим обороти більше, тим більше і різниця потенціалів. Електронний вузол аналізує величину напруги і виставляє необхідну швидкість обертання.
Щоб перевірити перетворювач, потрібно взяти мультиметр і продзвонити опір сенсора. Нормальна величина робочого приладу складає близько 60 Ом. Якщо мультиметра немає, можна взяти простий вольтметр і виміряти напругу на тому місці, де підключається сам датчик.
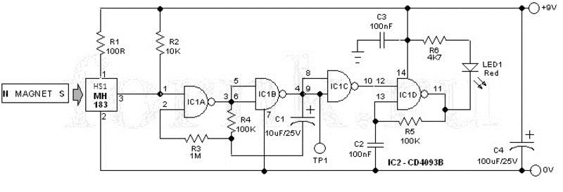
Схема для практичного повторення
Нескладна схема із застосуванням датчика Холла, що застосовується для реєстрації відкриття дверей, не представляє складності для самостійної збірки. Гідність використання сенсора в тому, що його роботі не потрібно механічний контакт, як, наприклад, геркона. Датчик розміщується на дверній коробці, а магніт на двері. В основі схеми використовується датчик MH 183 і мікросхема CD 4093. За харчування відповідає джерело напруги на дев'ять вольт.

При впливі магнітного потоку транзисторний ключ знаходиться в активному стані. Сигнал з сенсора надходить на вхід мікросхеми і забороняє роботу її генератора.Світлодіод LED1 горить. Якщо двері відкриваються, магнітна сила, що впливає на датчик, слабшає або пропадає, а в мікросхемі запускається генератор і світлодіод гасне. Резистор R1 призначений для захисту перетворювача Холла від зворотного пробою напруги. Датчик Холла знайшов своє застосування в багатьох областях і є незамінним помічником для людини в побуті. Саме завдяки йому існують так звані «розумні» пристрої.